
中国经济网络保留的所有权利
中国经济网络新媒体矩阵
在线音频 - 视觉节目许可证(0107190)(北京ICP040090)
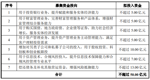
中国经济网络北京,9月30日。Nanjing证券(601990.SH)昨晚发布了一份公告,称该公司在2025年9月29日收到了“交换审查期权选项”,该公司认为,该公司在该公司中发行的特定事项中签发股份的申请符合该公司的发行证券,该公司在此期间释放了该公司,该公司仍需要在此期间释放该公司,该公司仍要求在此期间释放该公司。基于开发的信息。是数字)。扣除发行费后,它们旨在用于增加公司的资本。它专门用于用于以下方面:用于投资银行业务,增强赋予现实经济能力的能力;为了使财富管理业务改善财富管理服务和产品系统,以增强财富管理服务的全面能力;在购买国库债券,地方政府债券,公司债券等的安全诗歌中,将其用于资产管理业务,以提高积极的资产管理业务管理能力,以满足客户财务投资需求;为了增加对替代子公司和私募股权子公司的投资,将其用于董事会投资,科学和董事会创新和宝石后续投资的技术;将其用于信息技术并遵守风险投资风险,以改善技术保证信息技术和专业水平管理控制风险;偿还债务并补充其他营运资金,并增强风险抵抗。该特定事项的A-Pagbba发行的目标不超过35个特定对象(包括此数字),这些物品符合中国证券监管委员会和上海证券交易所设定的条件,包括控制Zijin集团股东。除了Zijin集团外,在上海证券交易所释放股东会议的同意期内,该释放的其他问题还将在股东会议的同意期内与中国证券监管委员会批准和批准,并由中国证券监管委员会批准。在特定问题上,A共享版本的基本定价日期是该版本发布期的第一天。其发行价格不少于公司平均贸易价格的80%定价日期之前的20天的股票(不包括定价日期)和较高的核对净资产价值在发布前的最新阶段结束时与父母股东相关的每个部分。此时,在特定对象中发行的A共享数量不超过公司共享总资本的30%。根据董事会在本版本审查中,基于董事会解决之日的共享日期,这不超过1,105,908,310股(包括股票数)(包括股票数)。最终发布量由公司董事会或董事会委员会授权,在上海证券交易所发布后,由中国证券监管委员会批准和批准。该层是在股东同意书同意书的同意书中的赞助商(首席承销商)中组织和定义的。 SHO控制Plancompany Zijin Group是订阅的领域订阅价值为5亿元。股份的数量被订阅=发行问题/最终发行问题的问题。订阅的最终股票订阅数量少于1部分。完成此版本后:分享Zijin Group订阅的Zijin Group不允许在此发布之日起60个月内移动;其他发行问题所订购的股票,其比例超过公司共享(包括5%)将在本发行日期结束后的36个月内不转移;股票的发行主题不到公司共享的比例不到5%,将在6个月内未在Pagpagingit结束之内转移。如果法律和法规在限制安全公司股东持有的特定对象和股份上发布的股票的限制时间,则必须遵守法规。至于与招股说明书签署的日期公司股东的控制是Zijin集团,公司的实际控制是Nanjing国有资产投资管理持有(Group)Co,Ltd。(定义为“国有资产集团”)。完成此版本后,Zijin集团仍将控制公司股东,而国有团队实际上将是公司的实际控制权。此版本不会导致公司控制的变化。此发布完成后,公司的权益分配不符合列表的条件。 Nanjingsecurities发行的赞助商兼首席承销商是Hongta Securities Co,Ltd,赞助商代表是Qu Taro和Li Qiang,而联合负责承销商是Dongwu Securities Co,Ltd。
(负责编辑:Han Yijia)
中国的净陈述:股票市场的信息来自媒体合作社和机构,该股票的个人意见,仅针对投资者参考,并做到这一点ES不形成投资建议。投资者在此基础上以自己的风险行事。